Redesigning an insurance mobile app for a modern audience
Nationwide's structure can be felt in its digital experiences. Different business units may have dramatically different flows and those systems don't talk to each other any more than the people who built them.
I led the UX team and partnered with a Scrum Master to plan sprints, prioritize tasks and generate billing hours (we operated as internal consultants).
I was the only person on our UX team that was communicating with 7 separate development teams, the design leadership team and our business leaders (including the Chief Marketing Officer).
I was an interaction designer at Nationwide but I also inherieted the Lead role. This meant doing the day-to-day IC work while managing output and handoffs for my Visual Designer, Copywriter and Front-End Developers.
Ongoing for 12+ months
• Wireframes from Axure
• Information architecture diagrams
• Billable hours for the team (provided weekly)
Development teams
Stakeholders
App Store rating increase
We started with an incredibly open ended blue sky app design. Similar to some of the other products I've worked on, this vision was more or less a final view of what the UX team thought the app should be.
My job was to build the foundational design system and work with the engineering teams to get us to that vision.
All of the information you might need was there but to do anything useful you'd have to dig two, three or four layers deep.
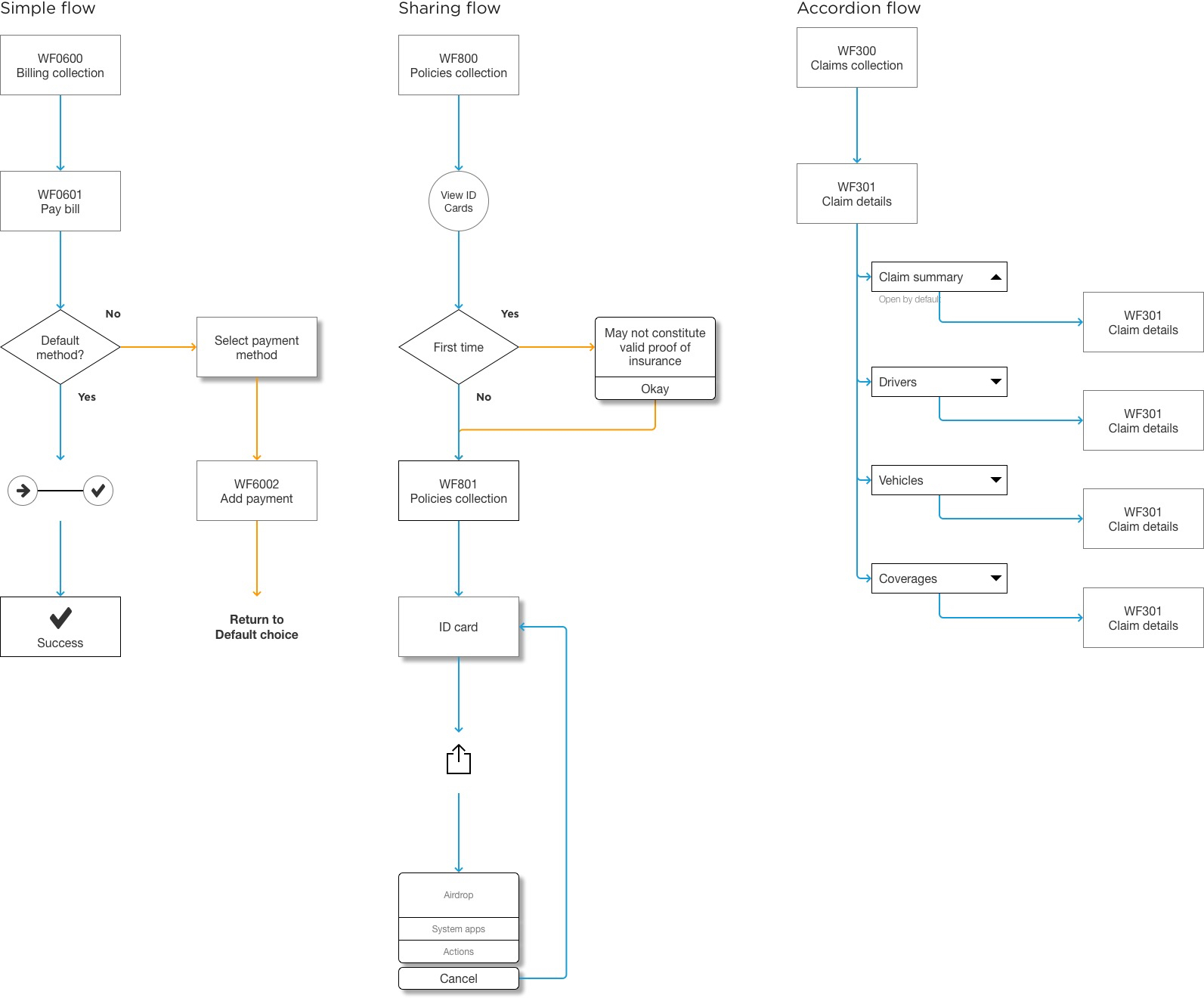
I was in lockstep with our engineering teams, so much so that our design system became a library of shorthand symbols. This became essential near the end of the project. We were too busy and time was at a premium.
Rather than creating distinct pages with placeholder data, I could have a conversation with the team and draw those symbols on a whiteboard. The engineers could start building the page and I could design it in parallel.
Development teams
Stakeholders
App Store rating increase


A new way to shop online and save products for later

A new way to manage policies, money and claims

Build credit and catch up on bills without a credit check


An all-in-one app to save money, get a cash advance, earn rewards and build credit.